
Qzone
微博
微信
昨日(11月28日),龙丰集团控股有限公司(以下简称“龙丰集团”)向港交所提交上市申请书,拟主板挂牌上市。
龙丰集团历史可追溯至1992年,是香港本土知名药妆百货连锁零售商,以“龙丰”品牌运营。根据弗若斯特沙利文报告,2024年,按平均单店可供应的SKU计,龙丰是香港最大的药妆零售商,平均单店可供应约6500个药妆产品。
截至2025年6月30日,龙丰集团已与超过600家供应商建立合作,涵盖高露洁、Mediheal、Torriden等品牌。
图源:龙丰集团官网
财务数据显示,2025财年(指截至2025年3月31日止财政年度,下同),龙丰集团营收为24.61亿港元(约合人民币22.36亿元)。
值得一提的是,龙丰集团于2023至2024年间的医药、保健及美妆产品类别收入增长率达21.1%,远高于行业平均水平。
若此次上市成功,龙丰集团有望摘得“港股药妆店第一股”称号。
年营收突破22亿
美妆占比超30%
近年来,龙丰集团业绩保持稳健增长。
2023财年至2025财年,其总收入分别为10.94亿港元、20.21亿港元、24.61亿港元,复合年增长率为50.0%。2026财年第一季,龙丰集团营收6.97亿港元,增幅高达42.5%
据招股书披露,业绩增长主要得益于同店销售提升以及新店带来的收入贡献。
各品类SKU数量一览(截自招股书)
在产品结构方面,龙丰集团目前提供涵盖11大品类的商品,包括中成药、西药、保健品、护肤品、香水、个人护理品等。截至最新统计,龙丰集团已售出逾46000个产品SKU,其中,9989个SKU为美妆产品。
此外,截至2026财年第一季度,美妆类SKU超过5700个,单品价格区间为2.0港元至6400港元。
各品类营收一览(截自招股书)
从营收构成来看,2023财年至2025财年,美妆产品收入分别为3.06亿港元、6.68亿港元和8.18亿港元,占总收入比例从28.0%提升至33.3%。
龙丰集团旗下自有品牌,亦涵盖美妆。截至2025年6月30日,龙丰集团已成立超过40个自家品牌。根据最新统计,龙丰集团可供销售的自家品牌SKU超过700个,包括逾130个SKU的美妆产品。
2023财年至2025财年,龙丰集团自有品牌收入分别为0.75亿港元、2.17亿港元、3.34亿港元,分别占总收入的6.9%、10.7%、13.6%。
盈利方面,2023财年至2025财年,龙丰集团的毛利率分别为24.9%、29.3%、31.6%,持续上涨;同时,纯利率维持相对稳定,2024财年及2025财年分别为7.2%和6.9%。
超90%营收来自线下
单店营收超6000万港元
龙丰集团的收益主要来自零售店、线上销售平台及批发业务。
其中,超过90%的总收入来自于线下零售。
2023财年至2025财年,龙丰集团录得零售店的销售收入分别为10.27亿港元、19.59亿港元、23.92亿港元,分别占总收入的93.9%、96.9%、97.2%。
收入按销售渠道划分(截自招股书)
目前,龙丰集团在香港地区经营共29间零售店,覆盖港岛、九龙及新界多个核心地段,零售店铺总可用楼面面积超过12.3万平方呎。
其中,位于旺角家乐坊的旗舰店总楼面面积约1.75万平方呎,根据弗若斯特沙利文的资料,以总楼面面积计,该店为2024年香港最大的药妆零售店;同时,2024年,其以平均单店收入超6000万港元的表现,跻身香港最大的药妆产品零售商。
龙丰部分旗舰店(截自招股书)
除了零售店网络扩张外,龙丰集团的同店销售亦大幅增加,2023财年至2025财年的复合年增长率约为34.4%。
此外,2023财年至2025财年,龙丰集团在线上渠道的销售收入分别为0.45亿港元、0.38亿港元、0.43亿港元,占比分别为4.1%、1.9%、1.7%。
龙丰集团的线上销售主要通过“龙丰Mall”官网、龙丰集团App以及天猫、京东等第三方电商平台进行。
于往绩记录期间,龙丰集团于电商平台天猫店、微信店及京东店已出售超过7000个SKU。同时,截至2024年11月,龙丰App会员人数已突破20万;2025财年,该应用平均月活跃用户约为6.6万人次。
400亿港元药妆市场下
龙丰集团将再开11家店
根据弗若斯特沙利文的报告,预计到2029年,香港整体零售市场规模将突破4575亿港元,其中药妆产品零售总额有望超过400亿港元,展现出巨大的市场潜力。
其中,香港美妆产品零售市场规模由2020年的56.51亿港元增长至2024年的88.58亿港元,复合年增长率约为11.9%,预计至2029年将进一步达到130.76亿港元,2025年至2029年间复合年增长率约为8.1%。
香港美妆市场增长情况(截自招股书)
在这一充满潜力的市场中,竞争异常激烈。于2024年,香港药品、保健品及美妆产品零售市场的参与者超过5000家。
就分销渠道而言,线下连锁零售渠道于整体市场中占据主导地位,前五大连锁零售商按零售额计占约18.1%市场份额。
然而,整体市场高度分散,以众多中小型经营者为主体,包括独立药房及美妆零售商。主要参与者分类如下:
1.以万宁、本集团及屈臣氏等本地企业为代表的全渠道大型连锁零售商;
2.海外特色连锁零售商,如日本Donki及松本清等;
3.本地中小型连锁药房及社区药房等独立药房,以销售药品为主,兼营部分保健及美妆产品。
就按年增长率而言,龙丰集团于2023年至2024年期间来自药妆产品行业的收入录得21.1%的增长率,显着超越业内平均行业增长率6.2%。
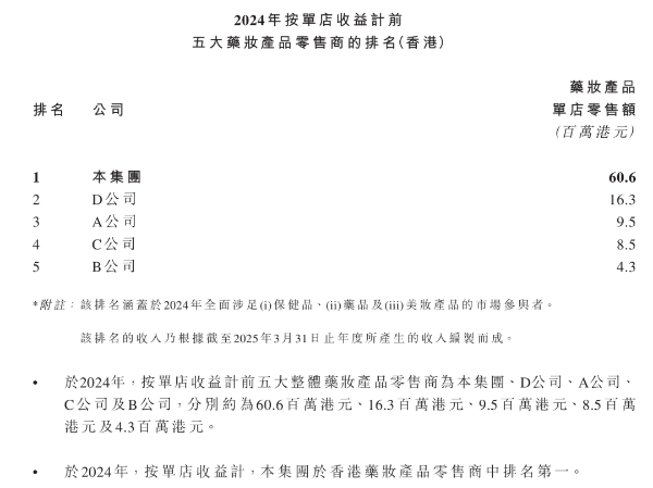
香港药妆市场市占率前五零售商(截自招股书)
更值得关注的是,龙丰集团在单店绩效上表现突出:2024年,其单店收益超过6000万港元,远高于第二名的1630万港元。
为巩固并扩大这一优势,龙丰集团计划在2029年3月31日前,于香港铜锣湾、尖沙咀、中环等人流密集区域新增最多11家零售店,重点拓展面积介于4000至15000平方呎的优质门店。
此次IPO,无疑将为龙丰集团注入新的资本活力,进一步扩大其优势。
【以上内容转自“品观网”,不代表本网站观点。 如需转载请取得品观网许可,如有侵权请联系删除。】
延伸阅读: